STM32 Touch Sensors
Only some STM32 processors have touch sensor circuitry built in, most noticeable the STM32Lxx series.
Hardware Example
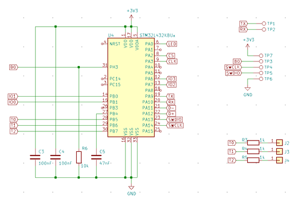
As part of another project I was using an STM32L432 MCU and while doing that design I decided to add 3 touch sensors.
The circuitry involved in the touch sensing is the C5 and the actual touch pads J2, J3 and J4 and their accompanying resistors.
Layout wise I did two different approaches:
The top and bottom touch pads are just big single sided SMD pads which is covered by soldermask. The center "hole" is a big through hole pad.
The gadget came out like this:
Software
STM32CubeMX Configuration
Messing around with this it turns out that the middle pad (the through hole one) is much to close to the neighbors, so in the software example I only deal with the two pads covered by soldermask.
Under Middleware/Touchsensing:
Code
The touchsensing middleware will do all the heavy lifting and only a few lines of code is needed to use the touch sensors.
First of all, in the main program loop:
/* Infinite loop */
/* USER CODE BEGIN WHILE */
uint32_t then = 0, now = 0;
for (;;) {
now = HAL_GetTick();
if (now % 50 == 0 && now != then) {
tsl_user_Exec_IT();
if (now % 1000 == 0) {
printf("Tick %5lu B0: %2d / %2d B1: %2d / %2d\n", now / 1000,
MyTKeys[0].p_Data->StateId, MyTKeys[0].p_ChD->Meas,
MyTKeys[1].p_Data->StateId, MyTKeys[1].p_ChD->Meas);
}
then = now;
}
/* USER CODE END WHILE */
/* USER CODE BEGIN 3 */
}
/* USER CODE END 3 */
}
Essentially this will call the "tsl_user_Exec_IT()" function every 50 ms (20 times per second) and each second it will print out the status of the keys.
The interrupt handler callback is defined in tsl_user.c
void HAL_TSC_ConvCpltCallback(TSC_HandleTypeDef* htsc)
{
/* USER CODE BEGIN HAL_TSC_ConvCpltCallback start*/
/* USER CODE END HAL_TSC_ConvCpltCallback start*/
TSL_acq_BankGetResult(idx_bank_it, 0, 0);
idx_bank_it++;
if (idx_bank_it > TSLPRM_TOTAL_BANKS-1)
{
// End of all banks acquisition, restart bank 0 in while(1) loop (This is a choice)
idx_bank_it=0;
acq_done_it++;
}else{
// We restart next bank acquisition
TSL_acq_BankConfig(idx_bank_it);
TSL_acq_BankStartAcq_IT();
}
/* USER CODE BEGIN HAL_TSC_ConvCpltCallback*/
handle_touch();
/* USER CODE END HAL_TSC_ConvCpltCallback*/
}
All I do there is to call "handle_touch()" at the conclusion of each conversion.
The handle_touch() is defined like:
// Called after touch keys have been measured
void handle_touch() {
uint32_t t = HAL_GetTick();
for (int i = 0; i < 2; i++) {
TSL_StateId_enum_T state = MyTKeys[i].p_Data->StateId;
if (state != touch_state[i] && (state == TSL_STATEID_RELEASE || state == TSL_STATEID_DETECT)) {
printf("At tick %d Key %d changed - now = %d\n", t, i, MyTKeys[i].p_Data->StateId);
touch_state[i] = MyTKeys[i].p_Data->StateId;
}
}
}
Touching each of the touchpads result in this output:
Resources
- Getting started with touch sensing control on STM32 microcontrollers
- Developing applications on STM32Cube with STMTouch touch sensing library
- Tuning a touch sensing application on MCUs
- Design with surface sensors for touch sensing applications on MCUs
- Improve conducted noise robustness for touch sensing applications on MCUs
- Sampling capacitor selection guide for touch sensing applications on MCUs
- ESD considerations for touch sensing applications on MCUs
